Top.Mail.Ru

Особенности схемных решений с регуляторами перепада давлений в БТП SANEXT

Одним из важных технических решений нашей компании является установка регулятора прямого действия на каждый контур системы теплоснабжения. Почему? Объясним на реальном примере.

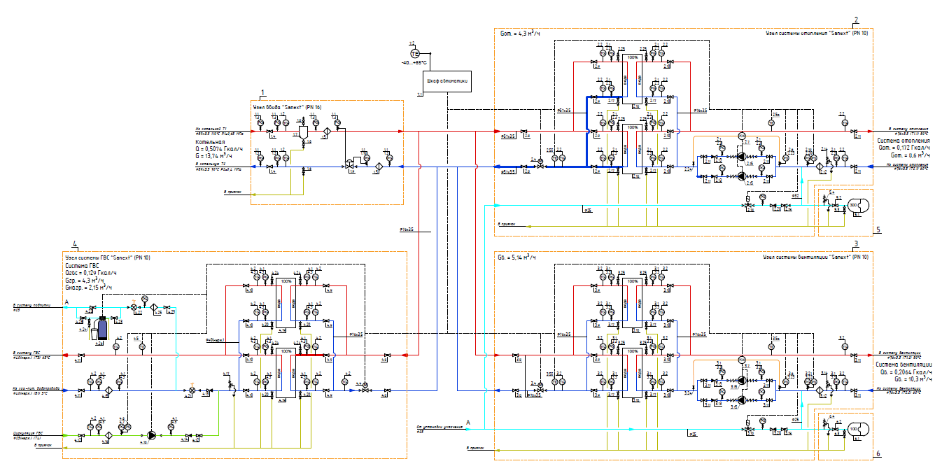
Практически все тепловые пункты имеют два и более контуров систем теплоснабжения. В нашем случае индивидуальный тепловой пункт (далее ИТП) имеет - три контура: система отопления, система горячего водоснабжения и система вентиляции:

Изобразим схематично для наглядности, расставив гидравлические параметры:

По правилу гидравлического расчёта необходимо, чтобы каждая система теплопотребления в динамическом режиме при 100% расходе теплоносителя погасила весь располагаемый напор на элементах внешнего контура:

∆Pитп=P1-P2 =6,5–4,0=2,5 бар;

Рассмотрим гидравлику систем теплопотребления. Что сразу видно? Данные системы отличаются по нагрузкам, их теплообменные аппараты имеют разные сопротивления, соответственно перепады давления на контурах будут отличаться:

∆P1=∆Pкл+∆Pто.

Получаем:

∆Pсо=0,28бар, ∆Pсв=0,27бар и ∆Pгвс=0,45бар.

Для того, чтобы правильно выполнить гидравлический расчёт, необходимо, чтобы перепады давлений этих контуров были равны. Для этой цели многие проектировщики ставят ручной балансировочный клапан на внешний контур системы теплопотребления, где перепад давлений этого контура меньше, чтобы уравнять перепады давлений между контурами. В нашем случае это системы отопления и вентиляции. На систему отопления устанавливаем балансировочный клапан с установкой перепада давления на 0,17 бар, на систему вентиляции - с настройкой на 0,18 бар. При такой схеме обязательно нужно проверить регулирующий клапан на авторитет. Перепад давления на клапане должен быть больше или равен перепаду давления на регулируемом участке:

∆Pкл ≥ 0,5∆Pру

Как мы видим, при установке балансировочного клапана это соотношение не соблюдается:

∆Pкл со= 0,18бар < 0,5∆Pру=0,5х0,45=0,225 бар;

∆Pкл св= 0,17бар < 0,5∆Pру=0,5х0,45=0,225 бар

В этом случае качество поддержания требуемого параметра резко снижается, увеличивается электрическое потребление, необходимое для работы электрического привода регулирующего клапана, что приводит к преждевременному износу оборудования и снижению качества регулирования температур в системах теплопотребления. Связано это с изменением перепада давлений на регулирующем клапане из-за изменения расхода теплоносителя через балансировочный клапан. При уменьшении расхода в два раза, перепад давлений на балансировочном клапане меняется в 4 раза и перераспределяется на регулирующий клапан – расходная характеристика регулирующего клапана постоянно меняется. Поддержание требуемого параметра (температуры в подающем трубопроводе системы теплопотребления) резко ухудшается.

Следует также добавить, что регулятор перепада давлений, установленный на узле ввода, поддерживает постоянный перепад давлений (∆Pрег=0,45 бар) и «гасит» за счёт настройки требуемого перепада давлений (затяга пружины) излишний располагаемый напор (∆Pизл=1,9 бар), а также ограничивает максимальный расход теплоносителя. Клапан регулятора перепада давления рассчитывается на суммарный расход двух систем теплопотребления:

G=G1+G2+G3= 4,3+4,3+5,14 =13,74 м³⁄ч;

При общем регуляторе перепада давлений необходимо выполнить проверку клапана регулятора на значение минимальной скорости в выходном сечении клапана при расходе, соответствующему наименьшей нагрузке одной из систем теплопотребления. В нашем случае:

V= G×((18,8)/Dу)² = 4,3×((18,8)/50)²= 0,6 м/с,

  • V – скорость в выходном сечении клапана, м/c;
  • G - требуемый расчётный расход теплоносителя, м³/ч;
  • Dу- условный диаметр (проход) клапана, посчитанный на суммарный расход всех систем теплопотребления, мм;

Что мы получаем? Скорость в выходном сечении клапана оказывается ниже допустимого значения 1,5 м/с, соответственно будет наблюдаться хлопающий эффект работы клапана регулятора давления.

Также необходимо выполнить проверку клапана регулятора на кавитацию. Для этого посчитаем предельно допустимый перепад давления на клапане:

∆Pпред=Z(P1-Pнас),

Где Z- коэффициент начала кавитации, принимается в зависимости от диаметра клапана (в нашем случае приДу50 Z=0.5);

Р1 - избыточное давление теплоносителя перед клапаном, бар

Рнас - избыточное давление насыщенных паров воды в зависимости от её температуры Т.

∆Pпред=0.5 (5,9-(-0,69))=3,3бар;

Сравниваем полученное значение с остаточным значением на клапане регулятора. Остаточное значение определяем по схеме: Давление до и после клапана. 

∆Pост=5,9-4,0=1,9 бар;

∆Pпред > ∆Pост,

Следовательно, регулятор перепада давления сможет «погасить» оставшийся необходимый перепад давлений и кавитации на клапане не будет.

Гораздо проще с точки зрения гидравлического расчёта (правильного и простого подбора регулирующего клапана системы теплопотребления и регулятора прямого действия перепада давлений), а также чёткого поддержания требуемых параметров регулирования в каждом контуре и поэтапного ввода внешних контуров систем теплопотребления теплового пункта поставить отдельный регулятор перепада давлений на каждый контур.

Вместо одного регулятора перепада давления Ду50 Kv16 мы устанавливаем регулятор перепада давления Ду25 Kv10 на каждый контур, тем самым регуляторы прямого действия перепада давлений, установленные на каждой отдельной системе теплопотребления, поддерживают требуемые перепады давлений (∆Pсо, ∆Pсв и ∆Pгвс) соответственно; «гасят» за счёт настройки требуемых перепадов давлений (настройки пружины регулирующего блока) излишний располагаемый напор, а также ограничивают максимальные расходы теплоносителя.

Кавитация в данной системе отсутствует.

Скорости в выходных сечениях подобранных клапанов будут находиться в пределах 1,5…3,5 м/с:

Vсо= G×((18,8)/Dу)² = 4,3×((18,8)/25)²= 2,43 м/с,

Vсв= G×((18,8)/Dу)² = 5,14×((18,8)/25)²= 2,9 м/с,

Vгвс= G×((18,8)/Dу)² = 4,3×((18,8)/25)²= 2,43 м/с,

Проверки на внешний авторитет клапана выполняются.

∆Pкл со= 0,18бар > 0,5∆Pру=0,5х0,28=0,14 бар;

∆Pкл св= 0,17бар > 0,5∆Pру=0,5х0,27=0,135 бар

∆Pкл гвс= 0,18бар > 0,5∆Pру=0,5х0,18=0,09 бар;

Наши технические специалисты отдела блочных тепловых пунктов при обращении в компанию «САНЕКСТ.ПРО» всегда смогут проконсультировать вас по схемным решениям тепловых пунктов и подбору оборудования.

Авторы статьи:

  Зиновьев А., руководитель продуктового направления БТП и ПНС

  Кулеша В., инженер по подбору оборудования

+7(812)317-21-11

Выберите город

Запросить предложение

Подписаться на рассылку

Выберите тематику рассылки

Монтажникам Монтажникам
Дилерам Дилерам
Проектировщикам Проектировщикам
Застройщикам Застройщикам